为贯彻落实省、市应对疫情防控工作的部署要求,结合我市“商转公”办理需求的实际情况,避免人员聚集,长春市住房公积金管理中心实行“商转公”预约办理模式,未预约的不予受理。预约成功后,请职工按照预约日期到指定网点领取预约号办理业务。后续业务不需再次线上预约,到业务大厅叫号即可办理。
预约途径:“长春市住房公积金管理中心网上办事大厅”或“长春公积金”手机APP,职工可以任选一个途径进行预约。
预约时间:08:00:00-23:59:59
预约入口:
网上办事大厅:https://wangting.zfgjj.changchun.gov.cn/ccwsyyt/
“长春公积金”手机APP下载二维码:

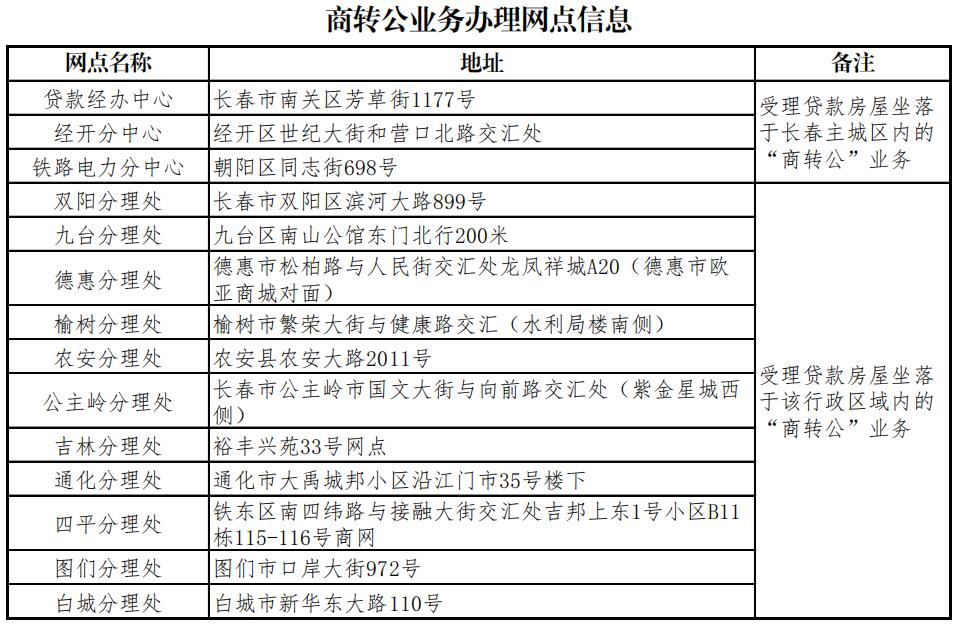
商转公业务办理网点信息:

线上预约操作指引:
网厅预约操作指引


手机APP预约操作指引


长春市住房公积金管理中心
2022年9月15日
主办单位:长春市住房公积金管理中心电话:0431-12329 传真:0431-89216913
地址:长春市芳草街1177号 邮编:130022
网站标识码:2201000015吉ICP备 11002904号吉公网安备 22010202000737号